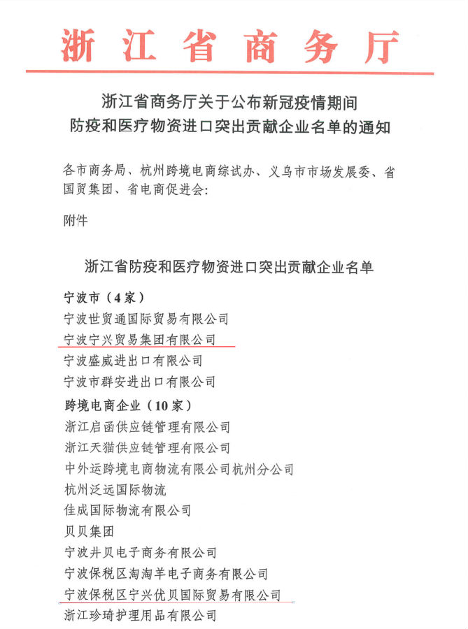
Both Ningshing Trading Group and Ningshing Ubay, subsidiaries of Ningshing Holdings, were honored by Department of Commerce of Zhejiang Province for their outstanding contributions to epidemic prevention and the import of medical materials during the novel coronavirus epidemic. There were only seven enterprises in Ningbo being entitled with this honor. During the period of novel coronavirus pandemic, Ningshing Trading Group and Ningshing Ubay responded immediately to the government's call, made every effort to organize the import of epidemic prevention and medical supplies, actively raised protective and disinfection supplies, donated the first-line anti-epidemic drugs in the first place, and provided material support for winning the war against pandemic. This official honor was a high recognition by Department of Commerce of Zhejiang Province for the outstanding performance of Ningshing in the epidemic prevention and control work.

Ningshing Holdings also gave a notification of commendation to Ningshing Trading Group and Ningshing Ubay and called on all party members, cadres and the majority of staffs to follow the example as to be advanced, further strengthen their confidence, stimulate their commitment, overcome difficulties and devote themselves to epidemic prevention and the innovation and development of Ningshing Holdings with full spirit and high morale.

